Démarche diagnostique devant une anomalie de la natrémie en médecine générale (une heure)
Pour accéder au contenu, inscrivez-vous, c'est gratuit !

Si vous êtes déjà inscrit, tapez juste votre adresse email puis votre mot de passe

En vous inscrivant, vous acceptez nos conditions d'utilisation.

Épisode 2 : Hyponatrémie



La phrase du jour



« Hyponatrémie = trop d’eau »



Reste à savoir d’où vient cet excès d’eau. 🧐 🧐 🧐

Allez c’est parti 🚀 🚀 🚀

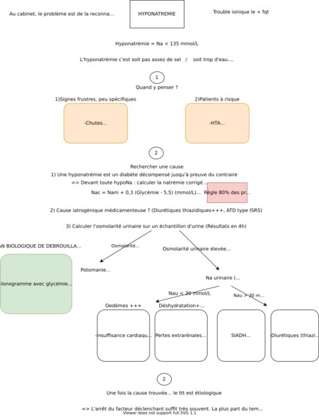
Hyponatrémie => vérifier la glycémie si pas d’hyperglycémie, partir sur le fait que l’hyponatrémie est vraie et qu'elle est le reflet d’une hypo-osmolarité donc d’un excès en eau.

Ensuite, regardons tout d’abord l’osmolarité urinaire sur échantillon. 🔬

En théorie, comme nous l’avons vu dans l’épisode 1, si l’osmolarité plasmatique diminue, la sécrétion d’ADH est effondrée et les urines sont très diluées (claires comme de l’eau). On s’attend donc à retrouver une osmolarité urinaire BASSE = ADAPTÉE (< 200 mosmol/l).
Si c’est bien le cas, cela signifie que l’axe hypothalamus-ADH-reins fonctionne bien et qu’il n’y a pas de « maladie » à proprement parler. Il s’agit donc d’un excès d’apport en eau exogène dépassant les capacités d’excrétion rénale => rechercher une potomanie ou équivalent (syndrome des buveurs de bière, « tea and toast syndrome » de la personne âgée). En revanche, si l’osmolarité urinaire est ÉLEVÉE = INADAPTÉE (> 200 mosmol/l), cela témoigne d’un dysfonctionnement de l’axe hypothalamus-ADH-reins. En gros il y a trop d’ADH, d’où des urines trop concentrées. En pratique il n’existe alors que 2 options possibles :

  • stimulation volodépendante de l’ADH (toutes les situations d’hypovolémie vraie ou « relative » => déshydratation, insuffisance cardiaque congestive, cirrhose décompensée avec ascite…). Dans ce cas, l’examen clinique oriente volontiers, la TA est généralement basse et biologiquement, on observe des signes d’hémoconcentration et typiquement une URICÉMIE ÉLEVÉE.
  • sécrétion inadaptée d’ADH = SIADH => stimulation NON volodépendante de l’ADH pouvant être transitoire (douleur, anxiété, nausées…) ou chronique. Dans ce cas, le patient est souvent normohydraté et euvolémique (TA normale) et l’URICÉMIE est typiquement NORMALE ou BASSE (phénomène d’hémodilution lié à l’excès d’eau).

En cas de doute entre ces 2 grands cadres étiologiques, une épreuve de remplissage (« fluid challenge ») par du sérum salé isotonique doit être proposée (perfusion de sérum salé isotonique NaCl 0.9% 1L/24h).
Si l’épreuve permet de corriger la natrémie et l’osmolarité urinaire (obtention rapide d’urines diluées avec UOsm < 200), cela confirme l’origine hypovolémique de l’hyponatrémie et de la sécrétion d’ADH. Dans le cas contraire (sécrétion d’ADH non freinable par le remplissage), il s’agit alors d’un SIADH.

Les étiologies des SIADH peuvent être classées en 5 grandes catégories :


  1. Paranéoplasique (carcinome bronchique à petites cellules, cancers digestifs, cancers ORL…)
  2. Centrale (neurologique) : toute situation avec augmentation de la pression intra-crânienne (tumeur cérébrale, AVC, abcès cérébral, traumatisme crânien, méningite…)
  3. Iatrogène : tous les psychotropes  (anti-dépresseurs notamment les ISRS, neuroleptiques, anti-épileptiques…), opiacés, AINS…
  4. Pulmonaire : toute situation associée à une augmentation de la pression intra-alvéolaire (physiopathologie mal comprise) : pneumopathie, exacerbation d’asthme ou de BPCO, ventilation mécanique…
  5. Autres : causes endocriniennes et métaboliques  et notamment l'insuffisance corticotrope…


NB1 : différencier l’insuffisance surrénalienne (périphérique) associée à une hyponatrémie en lien avec une hypovolémie profonde (stimulation volo-dépendante de l’ADH) secondaire au déficit en minéralocorticoïdes (fuite rénale de sodium) de l’insuffisance corticotrope (centrale = déficit en ACTH) liée à un authentique SIADH endocrinien avec volémie normale.

NB2 : certains SIADH sont transitoires et liées à des stimulations passagères de la sécrétion d’ADH au niveau hypothalamique (peur, douleur, nausées…) => très fréquent notamment en situation de stress (hospitalisation, chirurgie…)

Les signes cliniques d’une hyponatrémie sont assez aspécifiques : troubles de l’équilibre avec risque majoré de chutes, céphalées, troubles de la vigilance, à l’extrême: signes d’hypertension intra-crânienne (nausées, vomissements, coma).
La démarche diagnostique face à une hyponatrémie est résumée dans la fiche ci-dessous ainsi que plus de 150 autres fiches sur Guideline.care 🎁 🎁 🎁

Conduite à tenir en cas d'hyponatrémie
Conduite à tenir en cas d'hyponatrémie

Nous verrons dans l’épisode 4 comment prendre en charge l’hyponatrémie.

Installez-vous confortablement ☕️ ☕️ ☕️
Attaquons maintenant la 2ème partie de cet épisode sur l’hyponatrémie en cliquant sur la vidéo du Dr Savenkoff, Néphrologue qui vous résume les éléments cléss à retenir 😉
Rendez-vous après la vidéo pour les QCM ! Bonne projection 🎥 😉
- Pas le temps pour la vidéo ?
Ce n’est pas grave, faites une pause, vous pourrez reprendre plus tard, nous mesurons le temps de formation, chacun son rythme !